Skip to main content
Version: 2.10

Backup Workflow

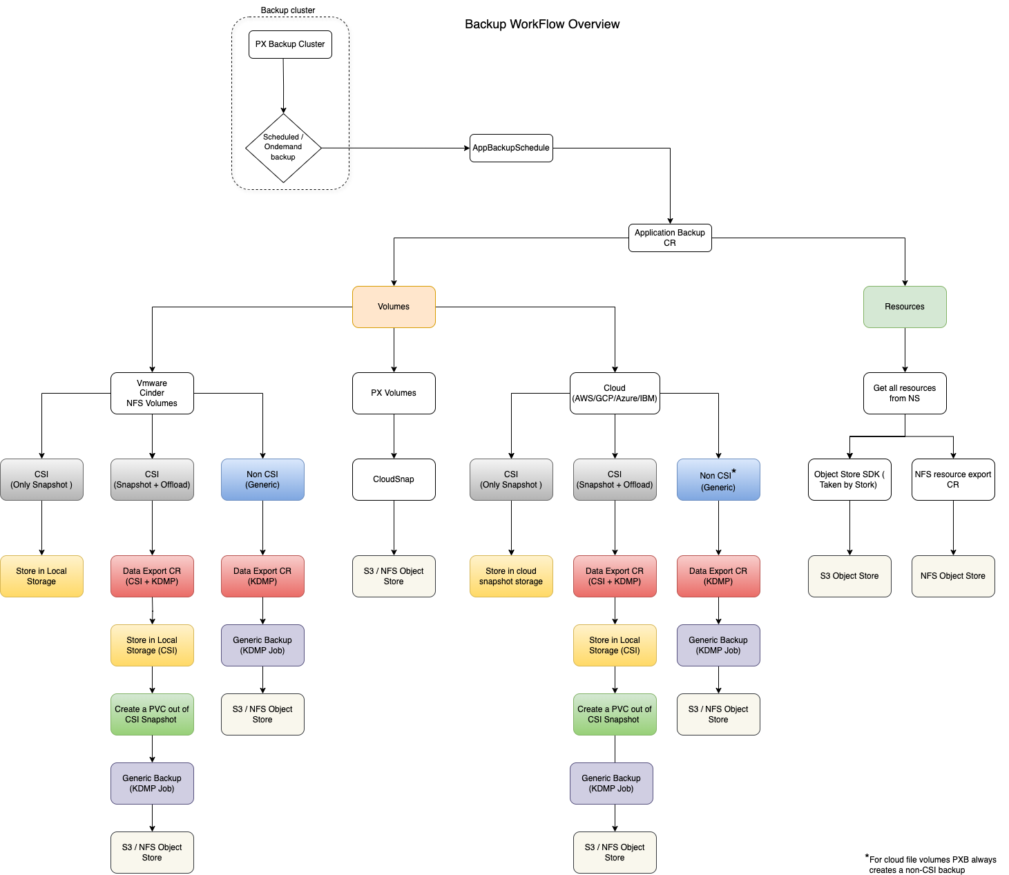
The below illustration represents the Backup workflow overview for Portworx Backup (PXB), illustrating how application backups are scheduled and executed across different volume types and storage backends. It covers various volume sources (VMware, Cinder, NFS, Cloud, PX Volumes) and how backups are processed based on whether they use CSI (Container Storage Interface) or Non-CSI (Generic/KDMP) methods. The workflow also includes resource backups for namespace objects using Stork and NFS Resource Export.

Illustration deep-dives into the backup workflow in Portworx Backup, detailing the process of scheduling backups, handling different types of volumes, and storing backups in different storage backends. The backup process involves:

  • Application Backup CR: The central entity for application backup.
  • Volume Backup Processing:
    • VMware, Cinder, and NFS Volumes: Backed up using CSI snapshots, CSI+KDMP, or Non-CSI methods.
    • Cloud Volumes (AWS, GCP, Azure, IBM): Supports cloud snapshots, CSI+KDMP, and generic backups via KDMP.
    • PX Volumes: Backed up via CloudSnap to S3 or NFS Object Stores.
  • Resource Backup Processing:
    • Uses Object Store SDK (Stork) for backing up Kubernetes resources
    • NFS resource export handles NFS-backed resource backups